• 12 сарын 14, Ням гараг
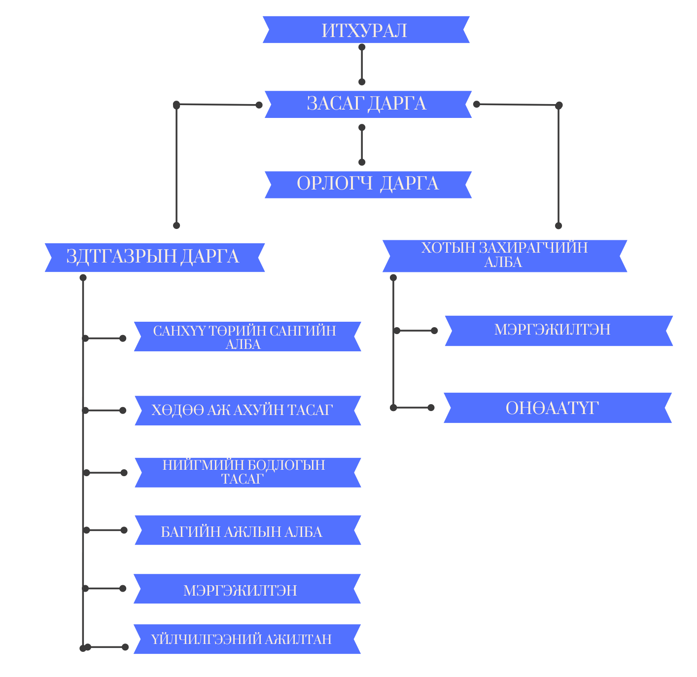
БҮТЭЦ ЗОХИОН БАЙГУУЛАЛТ
875 ХҮН ҮЗСЭН БАЙНА

Хаяг байршил: Засаг Даргын Тамгын Газар, Арвайхээр хот, Өвөрхангай аймаг, Монгол улс

Харилцах утасны дугаар: 7032-3914, 7032-2064

Шуудангийн хаяг: arvaikheer@uv.gov.mn 

Нийгмийн сүлжээний хаяг: Арвайхээр сумын Засаг даргын Тамгын газар

2024-06-13 05:17:56